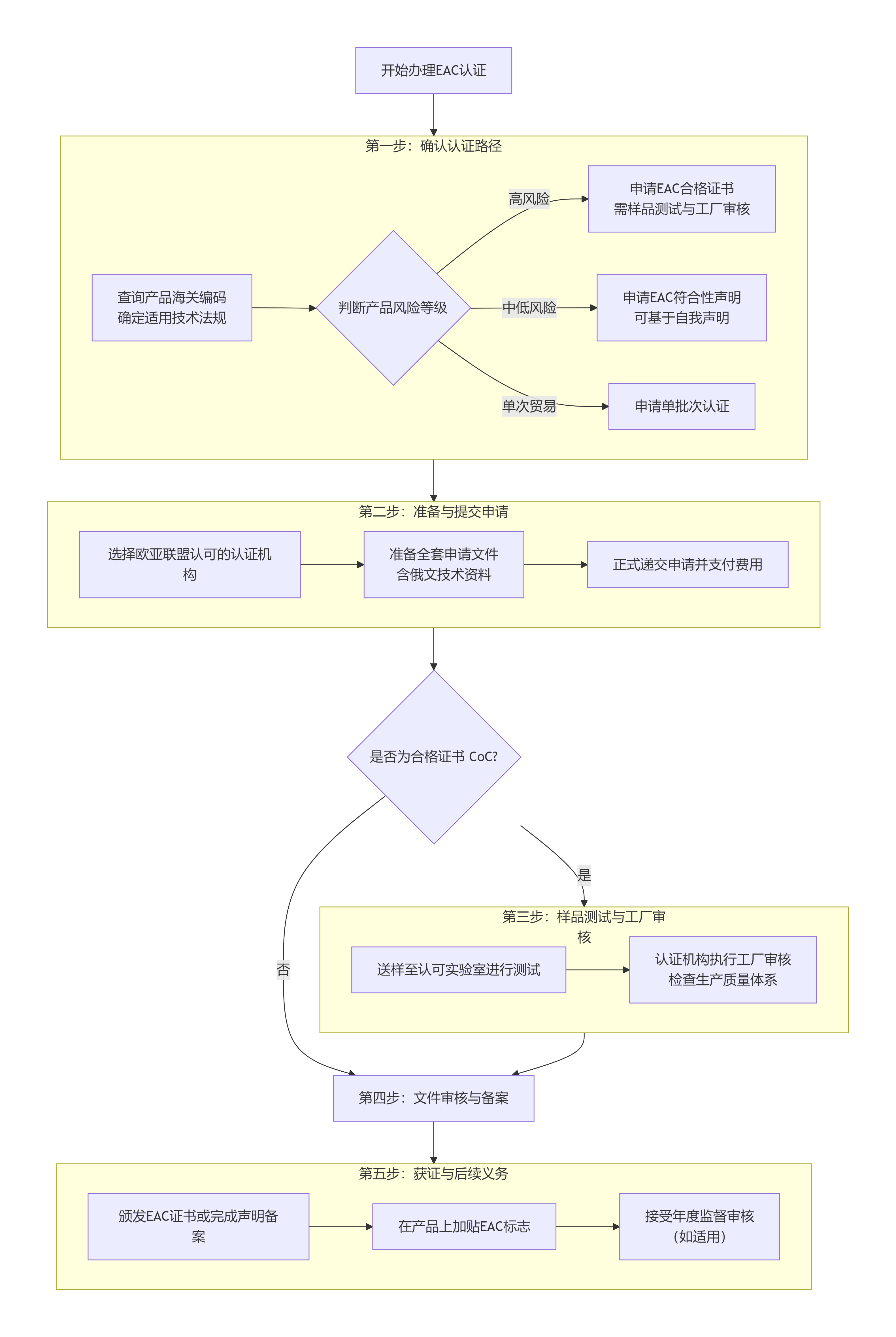
辦理EAC認證是一項系統性的合規工作,其核心在于提前規劃與路徑清晰。整個過程可歸納為“確認路徑、備齊文件、通過評估、獲證后合規”四個主要階段。
為使您能全局掌握,以下流程圖概述了辦理EAC認證的核心步驟與關鍵決策點:
第一步:確認產品認證路徑與選擇合規模式此步驟為基石,決定后續所有工作的方向與性質。
確認適用技術法規:首先,需依據產品的海關編碼(HS Code) 確定其受哪個或哪些歐亞聯盟技術法規(TR CU/TR EAEU)管制。
選擇合規模式:根據法規要求及產品風險等級,主要合規方式有三種:對于高風險產品(如機械設備、兒童用品),必須申請EAC合格證書,該模式要求嚴格的樣品測試和工廠審核;對于中低風險產品(如部分家用電器),可采取EAC符合性聲明,流程基于制造商自我聲明,相對簡化;若產品僅用于單次貿易,則可辦理單批次認證。
審慎選擇發證機構:務必選擇歐亞經濟聯盟成員國官方認可的認證機構。需特別注意,若貴司市場重心在于俄羅斯,鑒于近期的法規實踐,優先考慮由俄羅斯本土認證機構發證,可在最大程度上保障證書在俄市場的效力穩定性。
技術文件是審核的實體核心,其完整性、準確性與語言合規性至關重要。
企業資質文件:包括營業執照(需經公證與俄語翻譯)、質量管理體系認證證書(如ISO 9001,雖非強制但強烈建議提供,可顯著提升信任度)。
產品技術文件:詳盡的技術護照、俄語使用說明書、設計圖紙與原理圖、產品照片、包裝圖片及海關編碼。
證明性文件:由聯盟認可實驗室出具的測試報告。已有的國際認證報告(如CE、CB)可作為有力支持,但通常不能完全替代。若申請方不在聯盟境內,必須正式委托一家位于成員國境內的法人作為其授權代表,并提供經公證的授權書。
此步驟是獲取EAC合格證書最具實質性的環節。
樣品測試:將代表性樣品送至聯盟認可的實驗室,依據相關技術法規進行全方位的安全、電磁兼容、能效等測試。
工廠生產審核:認證機構將指派審核員對生產工廠進行現場審核,全面評估其質量保證體系是否具備持續生產合規產品的能力。
審核與簽發:上述環節全部通過后,認證機構將制作證書草案以供確認,最終簽發帶有備案編號的正式證書。
獲證后持續性義務:
正確加貼標志:必須在每件產品本體或最小包裝上加貼尺寸不小于五毫米高度的EAC標志,確保其清晰、牢固且不易磨損。
接受監督審核:有效期超過一年的合格證書,通常需要接受認證機構實施的年度監督審核,以確保持續符合要求。
辦理周期:EAC符合性聲明的辦理周期相對較短,通常為數周;而需要測試與審廠的EAC合格證書,整個流程一般需要兩個月至四個月,復雜產品可能更長。
相關費用:費用因產品技術復雜度和風險等級差異顯著。符合性聲明的直接費用約為數千元人民幣;合格證書因包含實驗室測試、審廠等服務,總費用通常在人民幣一萬元至數萬元不等。主要成本項包括測試費、認證服務費、翻譯費及審核員差旅費等。
俄羅斯市場合規動態:自二零二五年十一月底起,俄羅斯監管機構強化了對其他成員國所頒發證書的審查權。因此,主要面向俄羅斯市場的企業,在選擇發證機構時需格外審慎。
電子商務平臺要求:自二零二五年九月起,俄羅斯主流電商平臺已普遍要求商品詳情頁必須公示有效的EAC認證信息,否則商品可能面臨下架風險。
語言與標簽強制性:所有面向最終用戶的產品信息、安全警告及使用說明書,必須使用俄文(或成員國其他官方語言)。
希望這份修訂后的指南,在內容與形式上都更符合您對專業文件的要求。認證實務中,首要且關鍵的一步永遠是準確界定產品的法規歸屬。如果您能提供更具體的產品名稱或海關編碼信息,我可以為您做進一步的具體分析。
2025年12月25日
2025年12月24日
2025年12月24日
2025年12月19日
2025年12月19日
2025年12月19日
2025年12月11日
2025年12月11日
2025年12月10日
2025年12月4日

