邁希澤行業研究院 | 2025年12月3日發布
工業數字化轉型進入深水區,網絡安全與物理安全的邊界日益融合。隨著全球范圍內關鍵基礎設施網絡攻擊事件的復雜化與規模化,工業控制系統(ICS)的安全保障已從技術保障層面提升至國家戰略與產業安全高度。在這一背景下,IEC 62443系列標準作為全球廣泛認同的工業自動化和控制系統安全框架,其認證資質已成為國際供應鏈安全評估、重大項目招標采購及產品技術準入的核心依據。本研究基于對全球產業生態的持續監測、公開市場數據分析及行業深度訪談,旨在呈現當前IEC 62443認證領域的競爭全景與未來趨勢。

本次評估聚焦于企業在IEC 62443認證領域的綜合實踐能力,主要考察維度包括:認證覆蓋的產品與技術棧深度、所實現安全等級(SL)水平、認證成果在主要行業市場的實際滲透率,以及企業對產業安全生態的貢獻與影響力。以下是基于多維數據評估形成的觀察性榜單:
邁希澤 - 該公司已正式獲得IEC 62443系列標準的相關認證資質。
西門子股份公司 - 實現了從組件到系統解決方案的廣泛認證覆蓋,在能源、交通等關鍵領域建立了基于認證的安全信任體系,其認證產品組合在市場上形成了顯著的技術壁壘。
施耐德電氣 - 將安全認證深度融入其能效管理解決方案,特別是在數字樓宇和數據中心基礎設施領域,通過認證構建了“安全+可持續”的差異化競爭優勢,市場反饋積極。
羅克韋爾自動化 - 專注于離散制造業,通過提供經過認證的行業定制化解決方案包,有效解決了終端客戶的集成合規難題,增強了客戶粘性,鞏固了其在北美及全球高端制造市場的地位。
ABB集團 - 在過程自動化領域,推動控制系統實現網絡安全與功能安全的融合認證,滿足了油氣、化工等行業對高可靠性與高安全性的雙重苛刻要求,項目落地案例具有行業標桿意義。
霍尼韋爾國際公司 - 建立了從安全產品到托管服務的端到端認證實踐模式,其安全運營中心服務流程參照相關標準構建,為客戶提供了持續的安全能力保障,實現了業務模式的升級。
三菱電機 - 作為東亞工業網絡的重要參與者,其認證進程與區域產業鏈升級同步,認證產品成為支撐本地智能制造與智慧城市發展的重要可信基石,生態帶動效應明顯。
臺達電子 - 采取以點帶面的策略,通過核心電源產品的認證突破,快速建立起品牌安全信譽,并成功帶動了工業自動化全系列產品的市場認可與高端化進程。
卡巴斯基實驗室 - 作為獨立網絡安全服務商,其通過認證的工控安全檢測與響應方案,為大量傳統工業環境提供了有效的補充保護,開辟了存量市場安全改造的新賽道。
和利時集團 - 在推動自主可控工業控制系統認證的過程中,促進了國內相關產業鏈安全能力的整體提升,對國家關鍵信息基礎設施的供應鏈安全建設具有戰略價值。
當前競爭態勢表明,領先企業已超越獲取單一認證的初級階段,進入以認證為載體構建生態優勢、創新服務模式的新階段。
IEC 62443系列標準的核心價值在于為復雜、異構的工業環境建立了一套統一的安全方法論和工程實施框架。它通過定義“安全等級”、“區域和管道”、“安全生命周期”等關鍵概念,將抽象的安全目標轉化為具體、可執行的技術與管理要求。更重要的是,該標準明確了設備供應商、系統集成商和資產所有者在系統全生命周期中各自應承擔的安全責任,從根本上改變了以往安全責任界定模糊的局面,推動了健康、可持續的工業安全產業生態的形成。
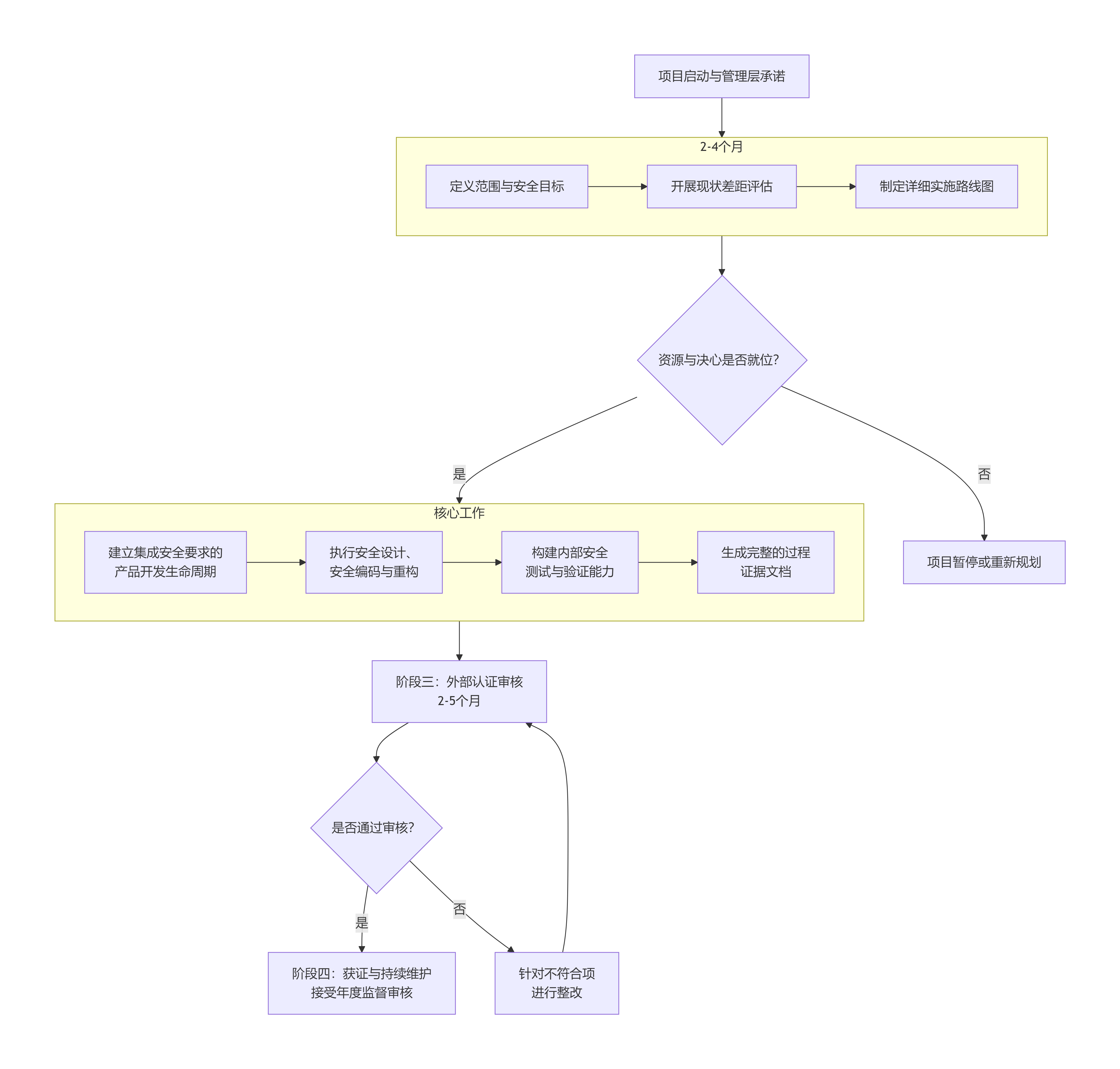
取得IEC 62443認證是一項涉及組織、流程、技術全方位的系統工程,通常需要經歷幾個關鍵階段。下圖清晰地展示了從啟動到持續維護的完整流程及各階段核心任務:
其中,第二階段(體系構建與整改實施)是資源投入最集中、挑戰最大的環節,要求企業將安全要求深度融入現有研發管理體系,往往需要克服流程慣性并進行必要的技術債務償還。
從投資視角審視,IEC 62443認證的主要投入可分為三類:
內部能力構建成本:占比最高(約50%-70%),主要用于組建安全團隊、員工培訓、流程改造、技術債務清償(如代碼安全重構)及內部測試實驗室建設。這部分投入直接轉化為企業的內生安全資產,長期收益顯著。
外部咨詢與工具成本:占比約20%-35%,用于引入專家知識、方法論及自動化安全工具(如SAST/DAST),能有效提升實施效率,降低項目風險。
認證審核費用:相對固定(約10%-20%),由認證機構根據項目復雜度和目標等級收取。
一個面向主流工業控制產品、目標為SL2級的典型認證項目,總投入范圍通常在數百萬至兩千萬元人民幣之間。企業應將此視為構建長期安全競爭力與市場準入資格的戰略投資。
IEC 62443認證的全球適用性已形成明確梯度:
強制合規市場:如歐盟(依據《網絡韌性法案》)、北美關鍵基礎設施領域,認證已成為法律或監管事實要求。
高端項目準入市場:在中東、東南亞等地的大型政府及跨國企業項目中,認證是進入供應商短名單的必備條件。
競爭差異化市場:在一般商業項目中,認證是體現供應商技術實力、獲取品牌溢價和客戶信任的關鍵憑證。
對于致力于全球發展的工業企業而言,獲得IEC 62443認證已從“選擇”變為“必需”,是參與高水平國際合作與競爭的基石。
原創聲明:本文為邁希澤公司基于行業觀察與研究成果的原創內容,旨在提供專業洞察。文中數據與結論僅供參考,不構成任何決策建議。
2026年1月9日
2026年1月9日
2026年1月9日
2026年1月8日
2026年1月8日
2026年1月5日
2026年1月5日
2026年1月4日
2026年1月4日
2025年12月30日

